
昨天有消息称,文化和旅游部召集了游戏业15家重点企业开了“通气会”,对即将出台的“棋牌类网络游戏管理”政策做出了重要提示,要求各平台即日起不得提供德州类游戏的下载,并于6月1日前全面终止德州类游戏的运营。这一消息已经得到了部分企业的证实。
在网传的消息中,有几个地方是需要敲黑板划重点的:
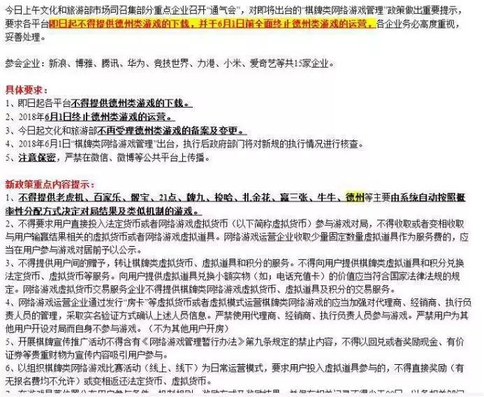
1.参与这次会议的是新浪、博雅、腾讯、华为、竞技世界、力港、小米、爱奇艺等共15家,诸如博雅、腾讯、力港这类棋牌游戏巨头势必将最先做出反应;
2.即日起各大平台都不得提供德州类游戏的下载;
3.2018年6月1日终止德州类游戏的运营;
4.今日起文化和旅游部不再受理德州类游戏的备案及变更;
5.2018年6月1日“棋牌类网络游戏管理”出台,执行后政府部门将对新规的执行情况进行核查。

此消息一出,整个德州类游戏市场甚至是棋牌市场都受到了重大震荡,而除了德州之外,扎金花、21点、牛牛等也被勒令禁止,可以说,除了斗地主、各类麻将等相对健康主流的未涉及在内之外,其他的均有点沾边。
德州类游戏将被一锅端,谁受影响了?
关于德州类游戏被禁一事,其实在几天前就有所端倪。最早在4月13日,《德州扑克》这款App就已经下架App Store。
截止发稿前,七麦数据显示的今日下架App Store的104款游戏应用中,德州类游戏一共有6款。
然而,在App Store搜索关键词“德州扑克”,还是有相当多的德州类游戏App存在。(搜索结果为1000余款游戏,不过其中包含了一些炸金花、捕鱼等类型的产品。)
绝大部分德州类游戏App游离在App Store游戏免费榜和畅销榜之外,排名成绩较好的要属腾讯“天天系列”的《天天德州》。
《天天德州》于2012年12月上线,根据七麦数据的预估下载量数据显示,《天天德州》2016年8月至今的累计下载量约为248.4万,近一年的App Store畅销榜排名保持在左右。

那么谁受的影响最大?
据手游那点事了解,目前已经上市港股的博雅互动,2016年营收7.45亿元,《德州扑克》收入5.51亿元;2017年营收7.36亿元,《德州扑克》收入5.29亿元。对德州类游戏依赖如此之大的博雅,很可能成为这次有关部门决心清扫德州游戏最大的“受害者”,不仅是主营业务影响重大,还有股价及后续公司发展等困难亟待解决。
对腾讯的影响自然也不小,但因为腾讯体量巨大,仅仅只是棋牌游戏领域,除了德州之外也在各类细分中拥有拳头产品。因此受到的影响基本到《天天德州》为止,毕竟东家不打打西家,斗地主、麻将等都是腾讯拿手的。
同样是在香港上市的联众,旗下联众游戏大厅在今年2月份就被央视报道了有多名玩家深陷局中,产生赌徒心理难以自拔的事情,而《联众德州扑克》也是其中的重要一员。这次全面清扫德州类游戏的事件,相信同样会让联众陷入震荡期。
尽管从去年下半年开始,游戏圈的监管就已经越来越严格,但这次对德州游戏一刀切,可以说是近期监管严控以来“罚”得最重的一次了。

加快脚步,游戏圈监管将会更加严苛
实际上,观察近一年来的游戏市场,不难发现相关部门对游戏圈的监管已经越来越严格了,从最开始《王者荣耀》突然惹上非议,到对低俗、暴力游戏的打击,再到对棋牌游戏的清扫,一步步地推进游戏圈管控。而这种严格,相信会让游戏圈更加健康一些,也会让外界对游戏有一个更积极的评价。
2017年4月,人民日报发文《荆轲是女的?小学生玩还能学好历史吗?》,点出游戏对青少年的不良影响,后来《王者荣耀》出了史上最严防沉迷系统;
2017年5月,文化部新规开始实施,网络游戏必须公布抽取和合成概率,网游须实名制,不得为游客模式的用户提供内购服务等;
2017年8月,全国“扫黄打非”办公室联合宣传、网信、工信、公安、文化、工商、新闻出版广电等部门,大力清查低俗网络游戏;
2017年11月,文化部提出将重点检查随机抽取出的50款热门游戏;
2018年2月,因在境内为大量未经总局审批的境外网络游戏作品提供下载和宣传推广,其中包括涉嫌含有教唆犯罪、宣扬淫秽色情和血腥暴力等违法违规内容,被依法给予停业整顿3个月,罚款31.86万元;
2018年3月,《人民日报》用几乎整版一半的篇幅,汇报了网络游戏检查进展,检查网络游戏经营单位5463家次,责令改正288家次,受理举报1057件,立案111件,办结案件101件,查处3975款游戏;
2018年3月,各渠道运营商(百度、华为、联想、腾讯、豌豆荚、小米、360、OPPO、VIVO,及苹果公司)均陆续收到文化部发出的“特急”《协助调查函》,要求调查平台上的棋牌游戏;
2018年4月,YY、斗鱼、花椒、映客、六间房、酷六、KK、龙珠、熊猫、天鸽互动和今日头条、快手、爱奇艺、炫一下、微博、哔哩哔哩、荔枝FM、金山等18家互联网公司相关负责人被召集,要求加强直播和短视频内容管理;
2018年4月,文化和旅游部表示将再次集中执法检查,抽查50款热门游戏、30家直播平台,同时有14家单位被列入文化市场黑名单中;
......
节奏越来越快、覆盖面越来越广、涉及问题越来越深入,这是最近一年来有关部门的系列动作给笔者的感觉,包括提出游戏上线需要版号、以及今年两会对“游戏”的热烈关注等等。而对于那些一直踩在“高压线”上或持续玩“擦边球”的游戏来说,这无疑是一次巨大的打击。随着清扫行动的逐步加强,相信会有更多低劣的游戏出局,这对游戏圈的健康绿色发展是一个绝对的利好消息。
而在审查初见成效之后,相信有关部门对整个2018年的“严查游戏”会继续加快脚步。